Architecture¶
ClaudeSprint implements a dual-loop architecture for autonomous software development.
The Problem with Long Sessions¶
Traditional AI coding sessions suffer from:
- Context accumulation - Errors compound as conversation grows
- Hallucination drift - AI starts referencing non-existent code
- Recovery difficulty - Hard to resume after crashes
- State ambiguity - Unclear what's been done vs. planned
The Solution: Fresh Sessions + Structured State¶
ClaudeSprint solves this by:
- Running each workflow step in a fresh Claude session
- Passing state through validated JSON artifacts
- Using schema validation at every handoff
- Maintaining recovery checkpoints automatically
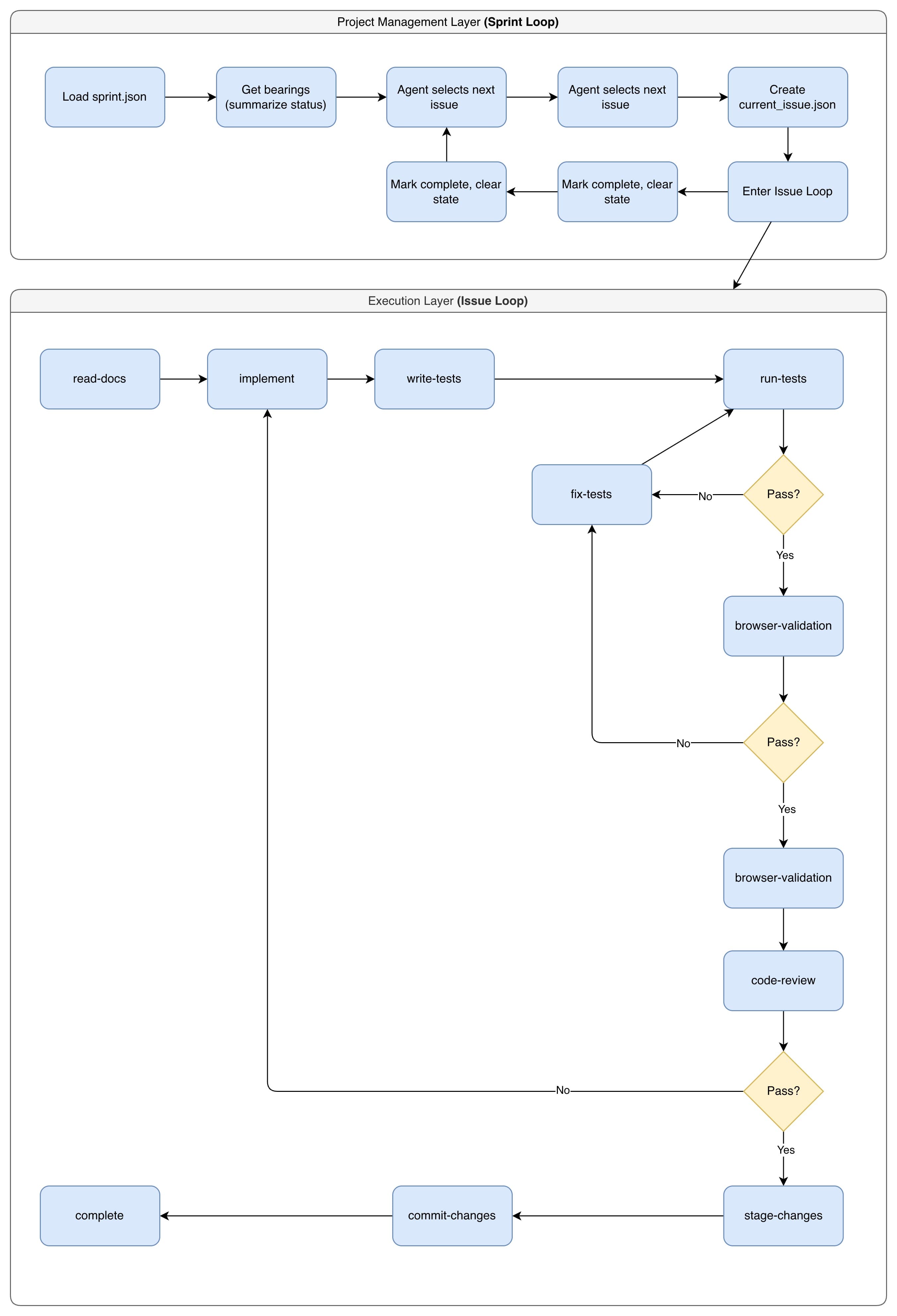
Dual-Loop Design¶

Sprint Loop (Outer)¶
The sprint loop manages project-level orchestration:
| Step | Purpose |
|---|---|
| Load Sprint | Read sprint.json with all issues |
| Get Bearings | Summarize progress, identify blockers |
| Select Issue | Agent picks next issue by priority/dependencies |
| Create Issue State | Initialize current_issue.json |
| Run Issue Loop | Execute the inner loop |
| Mark Complete | Update sprint, clear issue state |
Issue Loop (Inner)¶
Each issue goes through a structured workflow:
| Step | Purpose | Model |
|---|---|---|
read-docs |
Gather relevant documentation | Sonnet |
implement |
Write the code | Opus |
write-tests |
Create tests for acceptance criteria | Sonnet |
run-tests |
Execute test suite | Sonnet |
fix-tests |
Debug failing tests | Opus |
browser-validation |
E2E UI testing (if applicable) | Sonnet |
code-review |
Automated review against spec | Opus |
fix-code-review-issues |
Address review feedback | Opus |
update-docs |
Update documentation | Sonnet |
stage-changes |
Git add changed files | Sonnet |
commit-changes |
Create commit | Sonnet |
State Artifacts¶
sprint.json¶
Source of truth for all issues:
{
"spec_id": "SPEC_01",
"issues": [
{
"id": "SPEC_01-001",
"title": "Implement URL shortening",
"status": "completed",
"acceptance_criteria": ["..."]
}
]
}
current_issue.json¶
Active issue being worked on:
{
"issue_id": "SPEC_01-002",
"current_step": "implement",
"retry_count": 0,
"context": {
"files_read": ["src/api.ts"],
"implementation_notes": "..."
}
}
Recovery & Resilience¶
ClaudeSprint handles failures gracefully:
- Automatic checkpoints after each step
- Retry logic with configurable limits
- State validation prevents corruption
- File backups before modifications
Resume after any interruption:
Model Selection¶
ClaudeSprint optimizes cost by using appropriate models:
- Opus for critical decisions (implement, fix, review)
- Sonnet for structured tasks (tests, docs, git)
Override with: